兄弟们,做工控上位机(HMI),最怕的不是逻辑复杂,而是“乱”。
很多刚转行做工控的 C# 兄弟,还在用写 WinForms 小工具的思维:拖一个 Button,双击,在 Click 事件里写 PLC 通讯、写数据库、写界面刷新。几千行代码塞在一个 Form.cs 里,这种“面条代码”维护起来简直是火葬场级别的难度。
读完这篇文章,你能带走什么?
咱们剖析一下,为什么很多上位机项目做着做着就没法维护了?
在 Button_Click 里直接调用 PLC.Read()?这是新手最爱犯的错。PLC 通讯是 I/O 操作,网络稍微抖一下,超时个 500ms,你的界面就得假死半秒。由于工控现场电磁环境复杂,通讯超时是家常便饭,界面卡顿也就成了常态。
我在很多项目里看到,业务逻辑直接操作 textBox1.Text。
如果有一天,客户说:“老李,这个文本框太丑了,换成仪表盘控件。”
完了,你得去业务逻辑代码里,把所有 textBox1.Text = ... 改成 gauge1.Value = ...。这种紧耦合,是维护成本爆炸的根源。
没有日志分级、没有全局异常捕获、配置参数写死在代码里。这种软件在开发机上跑得飞起,一到现场,面对 24x7 的高强度运行,立马现原形。
想翻身,得讲究战术。在 C# 开发 HMI 时,有三个铁律必须遵守:
接下来,咱们上干货。针对上面提到的痛点,我给出一套我在多个千万级项目中验证过的解决方案。
虽然 MVVM 是 WPF 的标配,但其核心思想在 WinForms 里照样好使。我们要做的,是把界面(View)和逻辑(ViewModel)彻底分开。
实际上WPF这块优势明显,Winform这块实现麻烦一些。
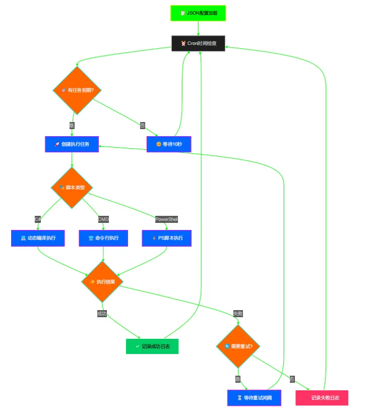
还在为写定时任务发愁吗?传统的Timer类使用复杂,Windows服务部署麻烦,第三方组件又担心稳定性?今天就教你打造一个基于JSON配置的可视化定时任务系统,支持C#脚本、CMD命令、PowerShell多种执行方式,让定时任务管理变得像编辑配置文件一样简单!
本文将手把手教你构建一个生产级的定时任务框架,彻底解决企业级应用中的任务调度难题。
传统方式需要为每个定时任务写一堆Timer代码,任务逻辑与调度逻辑混在一起,维护噩梦!
时间配置写死在代码里,想改个执行频率还得重新编译发布,运维同事要疯了。
任务执行状态、失败重试、日志记录都需要单独实现,工作量巨大。
我们的方案核心优势:

c#using System;
using System.Collections.Generic;
using System.Linq;
using System.Text;
using System.Text.Json.Serialization;
using System.Threading.Tasks;
namespace AppScheduledWorkerService.Models
{
public class JobConfiguration
{
[JsonPropertyName("id")]
public string Id { get; set; } = string.Empty;
[JsonPropertyName("name")]
public string Name { get; set; } = string.Empty;
[JsonPropertyName("description")]
public string Description { get; set; } = string.Empty;
[JsonPropertyName("cronExpression")]
public string CronExpression { get; set; } = string.Empty;
[JsonPropertyName("enabled")]
public bool Enabled { get; set; } = true;
[JsonPropertyName("timeout")]
public int TimeoutSeconds { get; set; } = 300;
[JsonPropertyName("scriptType")]
public string ScriptType { get; set; } = "csharp"; // csharp, powershell, cmd
[JsonPropertyName("script")]
public string Script { get; set; } = string.Empty;
[JsonPropertyName("parameters")]
public Dictionary<string, object> Parameters { get; set; } = new();
[JsonPropertyName("retryCount")]
public int RetryCount { get; set; } = 0;
[JsonPropertyName("retryInterval")]
public int RetryIntervalSeconds { get; set; } = 60;
[JsonPropertyName("notifyOnSuccess")]
public bool NotifyOnSuccess { get; set; } = false;
[JsonPropertyName("notifyOnError")]
public bool NotifyOnError { get; set; } = true;
[JsonPropertyName("tags")]
public List<string> Tags { get; set; } = new();
}
public class JobsConfiguration
{
[JsonPropertyName("jobs")]
public List<JobConfiguration> Jobs { get; set; } = new();
[JsonPropertyName("globalSettings")]
public GlobalSettings GlobalSettings { get; set; } = new();
}
public class GlobalSettings
{
[JsonPropertyName("logLevel")]
public string LogLevel { get; set; } = "Information";
[JsonPropertyName("maxConcurrentJobs")]
public int MaxConcurrentJobs { get; set; } = 10;
[JsonPropertyName("enableMetrics")]
public bool EnableMetrics { get; set; } = true;
}
}
设计亮点:
*/30 * * * * *表示每30秒执行说实话,我刚开始写WinForm程序那会儿,真是被控件折腾得够呛。明明一个简单的按钮点击事件,搞了半天界面就是不响应;设置个控件位置,换台电脑显示就乱套了;更别提那些莫名其妙的闪烁问题,调了一下午都没搞定。
你是不是也有类似的经历?
根据我这些年带团队的观察,大概有70%的WinForm初学者会在控件属性和方法的使用上栽跟头。问题的根源往往不是代码写错了,而是对控件的基本机制理解不够透彻。
读完这篇文章,你将收获:
咱们这就开始,一起把这块硬骨头啃下来。
在深入讲解之前,我想先聊聊大多数开发者容易犯的错误。这些坑我自己都踩过,所以特别有体会。
误区一:把属性当成普通变量随便改
很多人觉得设置个 button1.Text = "点击" 跟给普通变量赋值差不多。其实不然,控件属性的修改会触发一系列内部事件和重绘操作。频繁修改属性,界面就会卡顿甚至闪烁。
误区二:忽视控件的生命周期
控件从创建到销毁是有完整生命周期的。在错误的时机访问控件属性,轻则数据不对,重则直接抛异常。我见过不少人在窗体 Load 事件里做一些应该在 Shown 事件里做的事情,结果各种诡异问题。
误区三:不理解坐标系统
WinForm的坐标系统看似简单,实际上涉及到父容器、锚点、停靠等多个概念的相互作用。很多布局问题的根源就在这里。
我之前接手过一个老项目,界面加载要等3秒多,用户体验极差。排查下来发现,开发者在循环里频繁修改ListBox的Items,每次Add都会触发重绘。优化后加载时间降到了200毫秒左右。
这就是不理解控件机制带来的性能代价。
控件的外观属性直接决定了用户看到什么。咱们先从最常用的几个说起。
csharp// 基础外观属性设置示例
public void ConfigureButtonAppearance()
{
Button btnSubmit = new Button();
// 文本与字体设置
btnSubmit.Text = "提交订单";
btnSubmit.Font = new Font("微软雅黑", 12F, FontStyle.Bold);
// 颜色配置
btnSubmit.BackColor = Color.FromArgb(64, 158, 255); // 蓝
btnSubmit.ForeColor = Color.White;
// 尺寸设定
btnSubmit.Size = new Size(120, 40);
// 或者分开设置
btnSubmit.Width = 120;
btnSubmit.Height = 40;
// 边框样式
btnSubmit.FlatStyle = FlatStyle.Flat;
btnSubmit.FlatAppearance.BorderSize = 0;
// 鼠标悬停效果
btnSubmit.FlatAppearance.MouseOverBackColor = Color.Red;
this.Controls.Add(btnSubmit);
}

这段代码展示了按钮美化的常规套路。有几点需要特别注意:
关于颜色的选择,建议使用 Color.FromArgb() 方法而不是预定义颜色。这样可以更精确地控制色值,也方便后期统一维护主题色。
FlatStyle属性是实现现代化UI的关键。设置为 Flat 后配合 FlatAppearance,可以做出很漂亮的扁平化效果。
在C#开发中,你是否遇到过这样的场景:需要处理几GB甚至更大的数据,但传统的内存管理方式要么性能低下,要么直接内存溢出?今天我们就来解决这个困扰无数开发者的难题!
本文将带你从零构建一个完整的8GB内存映射管理系统,不仅包含核心的内存操作功能,还提供了专业的数据查看器和实时监控界面。无论你是在做大数据处理、工业控制还是高性能计算,这套方案都能让你的应用性能提升数倍!
在实际开发中,我们经常遇到这些问题:
1. 内存溢出异常
c#// 传统方式 - 容易OOM
byte[] largeData = new byte[2 * 1024 * 1024 * 1024]; // 2GB直接爆了
2. 性能瓶颈
3. 资源管理困难
让我们先搭建项目架构:
c#// 项目结构
AppMemoryManager/
├── FrmMain.cs // 主界面
├── FrmReadPosition.cs // 数据查看对话框
├── MemoryManager.cs // 内存管理核心类
└── Models/ // 数据模型


c#using System.IO.MemoryMappedFiles;
public class IndustrialMemoryManager : IDisposable
{
private MemoryMappedFile mmf;
private MemoryMappedViewAccessor accessor;
private const long SHARED_MEMORY_SIZE = 8L * 1024 * 1024 * 1024; // 8GB
private const string MEMORY_MAP_NAME = "IndustrialSharedMemory";
public long TotalSize => SHARED_MEMORY_SIZE;
public long WrittenBytes { get; private set; }
public bool Initialize()
{
try
{
// 创建或打开内存映射文件
mmf = MemoryMappedFile.CreateOrOpen(
MEMORY_MAP_NAME,
SHARED_MEMORY_SIZE
);
accessor = mmf.CreateViewAccessor(0, SHARED_MEMORY_SIZE);
return true;
}
catch (Exception ex)
{
Console.WriteLine($"内存初始化失败: {ex.Message}");
return false;
}
}
// 🔥 高性能批量写入
public async Task<bool> WriteDataAsync(byte[] data, long position)
{
if (accessor == null || data == null) return false;
return await Task.Run(() =>
{
try
{
accessor.WriteArray(position, data, 0, data.Length);
WrittenBytes = Math.Max(WrittenBytes, position + data.Length);
return true;
}
catch
{
return false;
}
});
}
// 🎯 智能数据读取
public byte[] ReadData(long position, int length)
{
if (accessor == null) return null;
try
{
byte[] buffer = new byte[length];
accessor.ReadArray(position, buffer, 0, length);
return buffer;
}
catch
{
return null;
}
}
public void Dispose()
{
accessor?.Dispose();
mmf?.Dispose();
}
}
作为C#开发者,你是否遇到过这样的场景:查询数据库时程序突然变得异常缓慢?或者在处理大量数据时内存占用飙升?很可能你踩中了 IQueryable 和 IEnumerable 的性能陷阱。
这两个接口看似相似,但在实际应用中差异巨大。一个不当的选择可能让你的应用性能下降10倍甚至更多。本文将深入剖析它们的本质区别,帮你避开常见陷阱,写出高性能的C#代码。
IQueryable:在数据源端执行(如数据库)
IEnumerable:在内存中执行
c#using System;
using System.Linq;
using System.Collections.Generic;
using Microsoft.EntityFrameworkCore;
namespace AppIQueryableVsIEnumerable
{
// 用户实体类
public class User
{
public int Id { get; set; }
public string Name { get; set; }
public int Age { get; set; }
}
// 数据库上下文
public class AppDbContext : DbContext
{
public DbSet<User> Users { get; set; }
protected override void OnConfiguring(DbContextOptionsBuilder optionsBuilder)
{
// 使用内存数据库进行演示
optionsBuilder.UseInMemoryDatabase("TestDb");
}
protected override void OnModelCreating(ModelBuilder modelBuilder)
{
// 添加一些测试数据
modelBuilder.Entity<User>().HasData(
new User { Id = 1, Name = "张三", Age = 25 },
new User { Id = 2, Name = "李四", Age = 17 },
new User { Id = 3, Name = "王五", Age = 30 },
new User { Id = 4, Name = "赵六", Age = 16 },
new User { Id = 5, Name = "孙七", Age = 28 }
);
}
}
internal class Program
{
static void Main(string[] args)
{
Console.OutputEncoding = System.Text.Encoding.UTF8;
using var context = new AppDbContext();
context.Database.EnsureCreated();
Console.WriteLine("=== IQueryable vs IEnumerable 对比 ===\n");
// ❌ 危险做法:将查询结果转为IEnumerable
// 这会将所有数据加载到内存中,然后在内存中执行过滤
Console.WriteLine("❌ 错误做法 (AsEnumerable):");
IEnumerable<User> usersEnum = context.Users.AsEnumerable()
.Where(u => u.Age > 18)
.Take(10);
Console.WriteLine($"查询到 {usersEnum.Count()} 个成年用户");
foreach (var user in usersEnum)
{
Console.WriteLine($"- {user.Name}, 年龄: {user.Age}");
}
Console.WriteLine("\n" + "=".PadRight(40, '=') + "\n");
// ✅ 正确做法:保持IQueryable
// 这会在数据库层面执行过滤,只返回符合条件的数据
Console.WriteLine("✅ 正确做法 (IQueryable):");
IQueryable<User> usersQuery = context.Users
.Where(u => u.Age > 18)
.Take(10);
Console.WriteLine($"查询到 {usersQuery.Count()} 个成年用户");
foreach (var user in usersQuery)
{
Console.WriteLine($"- {user.Name}, 年龄: {user.Age}");
}
Console.WriteLine("\n按任意键退出...");
Console.ReadKey();
}
}
}
关键差异:第一种做法会将整个 Users 表加载到内存,然后在内存中筛选;第二种做法生成SQL在数据库端筛选,只返回需要的10条记录。